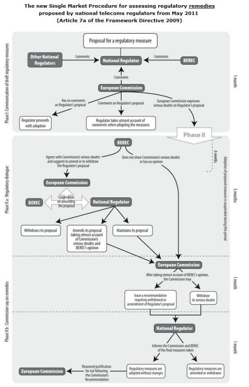
La Commissione Europea ha adottato una raccomandazione ai sensi dell’articolo 7a della Direttiva Framework (direttiva 2002/21/EC), chiedendo formalmente ad un regolatore nazionale (l’olandese OPTA, nel caso di specie) di ritirare o eventualmente modificare una regolamentazione nazionale. A parte il merito della questione (su cui alcune informazioni in appresso), siamo di fronte ad una novità assoluta: il potere di adottare raccomandazioni “vincolanti”* nei confronti di un regolatore nazionale è stato introdotto per la prima volta con la riforma del quadro regolamentare del 2009. La nuova procedura prevede che qualora la Commissione Europea abbia dei seri dubbi circa una misura nazionale di implementazione si apra una “Fase II”, in cui sono coinvolti sia il Berec che l’autorità stessa. Se non si raggiunge un accordo (che può essere di qualsiasi tipo: ritiro, modifica o conferma dalla misura contestata), la Commissione invia all’autorità recalcitrante una raccomandazione vincolante. A questo punto, l’autorità nazionale può andare avanti solo con una decisione recante un parere motivato con il quale si giustifichino le ragioni della divergenza. E la Commissione potrebbe portare lo Stato membro di fronte alla Corte UE (ma questa è una mia opinione).
Sarà ora interessante osservare come si comporteranno Commissione, OPTA e Berec rispettivamente. La procedura in questione è stata definita per assicurare l’applicazione uniforme della regolamentazione europea, cos’ da evitare le sbavature nazionali ingiustificate. Se OPTA deciderà di seguire l’avviso della Commissione, potremo dire che l’obiettivo è stato raggiunto già con il primo caso di applicazione. Se OPTA non lo farà, ci leggeremo la lettera di motivazioni e cercheremo di capire se le giustificazioni sono condivisibili, fino a considerare che tipo di ruolo sta giocando Berec (che dovrebbe riportare alla ragione i regolatori “devianti”). Se infatti Berec non dimostrerà di essere in grado di convincere i propri membri, potremo allora cominciare a chiederci a che cosa serva.
Per quanto riguarda il merito della questione, va riconosciuto che OPTA sta fronteggiando una situazione complessa: una decisione del regolatore olandese in tema di terminazione fissa e mobile era stata annullata da un giudice locale, nonostante la Commissione l’avesse valutata in linea con la normativa europea. La successiva decisione nazionale, adottata tenendo conto della sentenza del giudice, ha completamente stravolto i valori, attirando le ire della Commissione.
La raccomandazione della Commissione non è ancora stata pubblicata, ma qui si trova il press release: http://europa.eu/rapid/pressReleasesAction.do?reference=IP/12/601&format=HTML&aged=0&language=EN&guiLanguage=en
* Definisco queste raccomandazioni come “vincolanti” perchè hanno degli effetti procedurali atipici, definiti dall’articolo 7a della Direttiva Accesso. Tuttavia, si tratta sempre di atti la cui portata cogente è inferiore a regolamenti, direttive e decisioni.
Categories: European telecoms regulation
